Ciberbullying é o uso deliberado e repetido de ferramentas digitais de comunicação, como redes sociais, mensagens instantâneas ou e-mail, para intimidar, assediar moralmente ou difamar outras pessoas. Esse tipo de comportamento geralmente visa infligir dor emocional ou dano à vítima, e pode assumir diferentes formas, incluindo assédio cibernético, perseguição online, ameaças ou disseminação de rumores.

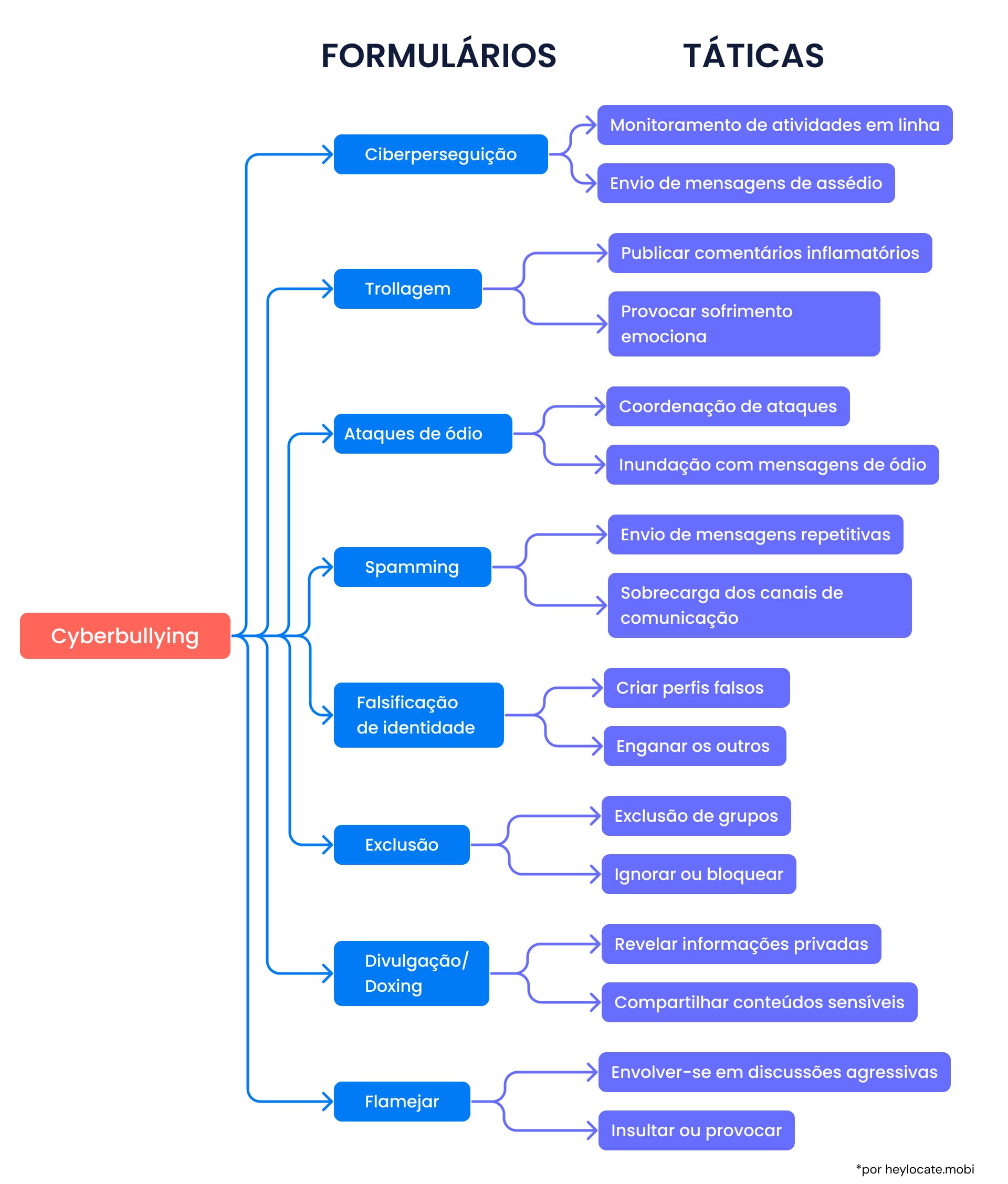
Os ciberagressores utilizam diversos métodos para atingir suas vítimas. Isso envolve a disseminação de informações falsas, bullying, exposição de dados sem consentimento, imitação de outras pessoas ou criação de contas falsas. Os principais métodos de ciberbullying incluem ciberperseguição, trolling, invasões organizadas, spamming e usurpação de identidade.
Ciberperseguição refere-se ao acompanhamento contínuo e desnecessário das ações online de um indivíduo, conduzido com má intenção. O perseguidor pode coletar dados privados, rastrear os passos da vítima e comunicar-se de forma indesejada. Por outro lado, trolling na internet refere-se a provocar intencionalmente as pessoas e perturbá-las usando comentários ofensivos e inflamatórios. Trolling envolve espalhar caos e desestabilizar emocionalmente, atacando pessoas ou grupos específicos nas redes sociais.
Invasões de ódio são esforços organizados para bombardear um indivíduo ou grupo com mensagens repugnantes ou insultuosas através de suas plataformas de mídia social. Spamming significa um fluxo de mensagens indesejadas com o único propósito de sobrecarregar um usuário com conteúdo não solicitado e não relacionado. Usurpação de identidade pode ocorrer pela fabricação de contas falsas ou perfis para enganar e manipular outros, afetando a reputação ou relações da vítima.

Ciberbullying estende o bullying tradicional para o mundo digital, tornando-o mais pervasivo e inescapável. Muitas vezes, ele deriva de ou perpetua o bullying offline, com indivíduos usando a internet para mirar vítimas além dos espaços físicos. Ciberbullying difere de outros conflitos online devido à sua natureza repetitiva e ao desequilíbrio de poder entre o agressor e a vítima.
Um aspecto crucial do ciberbullying é sua possível sobreposição com o assédio sexual online. O assédio sexual online pode se manifestar através do envio não solicitado de conteúdo explícito, compartilhamento não consensual de imagens íntimas ou comentários depreciativos sobre a aparência ou sexualidade de um indivíduo. Quando esses comportamentos são direcionados repetidamente a um indivíduo específico, eles podem ser considerados uma forma de ciberbullying.
Ciberbullying, especialmente nos Estados Unidos, vem ganhando continuamente significativa atenção. O governo, as escolas e diversos grupos reconheceram a importância de abordar o ciberbullying e visam proteger o bem-estar de indivíduos, particularmente menores de idade, online. O “Guia do Educador para o Ciberbullying” do Senado dos EUA fornece definições legais valiosas e respostas em relação ao ciberbullying.
Aqui está um resumo das etapas a serem seguidas em caso de ciberbullying:
| Etapa | Ação | Detalhes |
|---|---|---|
| 1 | Documento | Mantenha evidências do cyberbullying (capturas de tela, mensagens) |
| 2 | Não responda | Evite se envolver diretamente com o agressor |
| 3 | Bloqueie e denuncie | Use os recursos da plataforma para bloquear o agressor e denunciar o abuso |
| 4 | Busque apoio | Converse com alguém em quem você confia, como um amigo, um membro da família ou um conselheiro |
| 5 | Entre em contato com as autoridades | Se o bullying incluir ameaças, entre em contato com a polícia local |
| 6 | Reveja as configurações de privacidade | Ajuste os perfis on-line para aumentar a privacidade e limitar a exposição |
| 7 | Procure aconselhamento jurídico | Considere a possibilidade de consultar um profissional da área jurídica se o assédio continuar |